源码、数据库、毕业论文,相关文档
源码编号:Ny07
源码名称:基于SpringBoot+Vue的超市管理系统
用户类型:多角色,会员、员工、管理员
适用场景:Java毕业设计学习参考。
项目简介:本系统, 主要分为前台和后台,前台是会员,会员登录后进行超市购物管理,后台员工登录后进行超市商品管理,管理员进行系统管理,主要功能有:会员管理、员工管理、销售管理、出库明细管理、入库明细管理、供货商管理、角色管理、菜单管理、商品分类管理、商品信息管理、库存统计管理、个人中心管理等。
登录

首页

员工管理

销售管理

出库明细管理

入库明细管理

角色管理

商品信息管理

以下是部分论文截图
目录1

摘要

绪论

系统实现

系统分析

系统设计

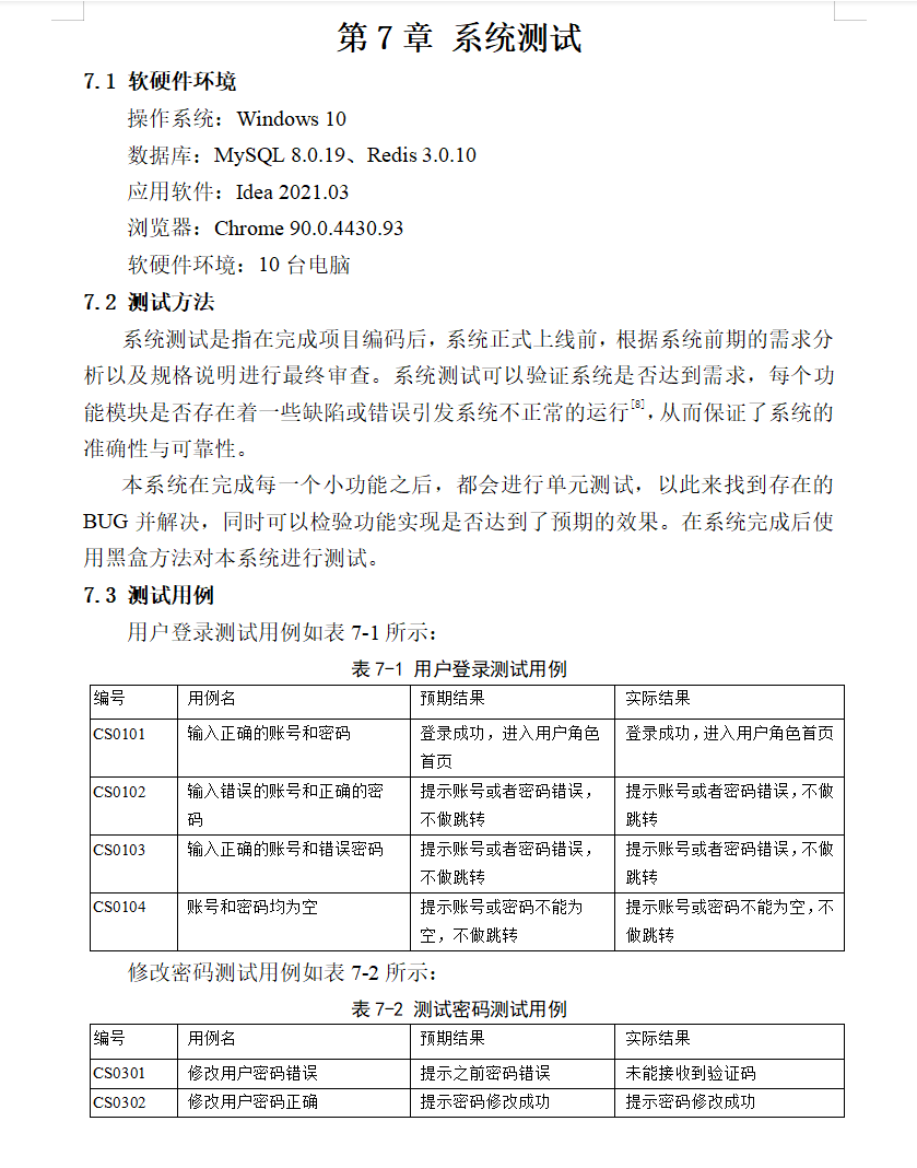
系统测试

交易流程
1,选择商品下单付款;
2、拍下商品后,商家会主动与你取得联系;你也可以通过客服联系方式主动联系商家。
3,商议交付细节;
4,商家发货;
5,确认商品无误后,确认收货;
6,交易完成。
交易周期
1、交付并安装周期,一般在一天左右。涉及到三方审核问题,可等审核通过后,自行或商家协助在后台填写相关密钥配置。
2、对于二次开发系统,根据双方协商好的时间进行交付。
退款说明
1、购买前请提前咨询,以免后期造成不必要的麻烦和误解。
2、特殊问题,可联系平台进行协商退款。
